首页
红色引领
党建动态
团建动态
校务公开
学校概况
政策文件
新闻中心
学校新闻
学校公告
教学科研
教师发展
教学管理
德育园地
德育活动
安全活动
反邪教专栏
特色专业
电子技术应用
无人机操控与维护
计算机应用
动漫与游戏制作
印刷媒体技术
跨境电子商务
幼儿保育
社会服务
职业培训
继续教育
首页
>>
德育园地
>>
安全活动
>>
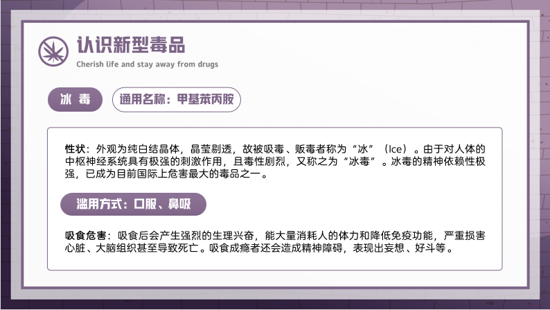
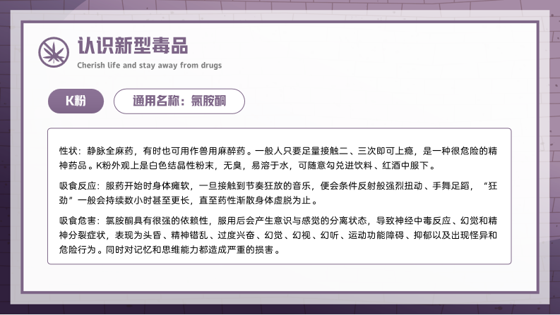
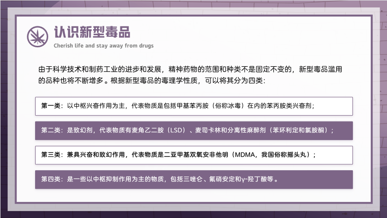
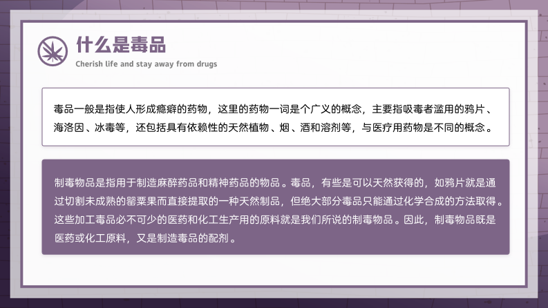
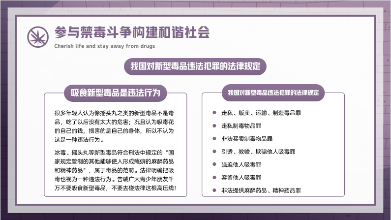
共同抵制毒品 共筑防毒长城
德育园地
共同抵制毒品 共筑防毒长城
来源:
|
作者:
佚名
|
发布时间:
1121天前
|
3808
次浏览
|
🔊
点击朗读正文
❚❚
▶
|
分享到:
上一篇:
秉初心,促成长——龙......
下一篇:
崇尚科学 反对邪教
德育活动
安全活动
反邪教专栏
15