首页
红色引领
党建动态
团建动态
校务公开
学校概况
政策文件
新闻中心
学校新闻
学校公告
教学科研
教师发展
教学管理
德育园地
德育活动
安全活动
反邪教专栏
特色专业
电子技术应用
无人机操控与维护
计算机应用
动漫与游戏制作
印刷媒体技术
跨境电子商务
幼儿保育
社会服务
职业培训
继续教育
首页
>>
校务公开
>>
政策文件
>>
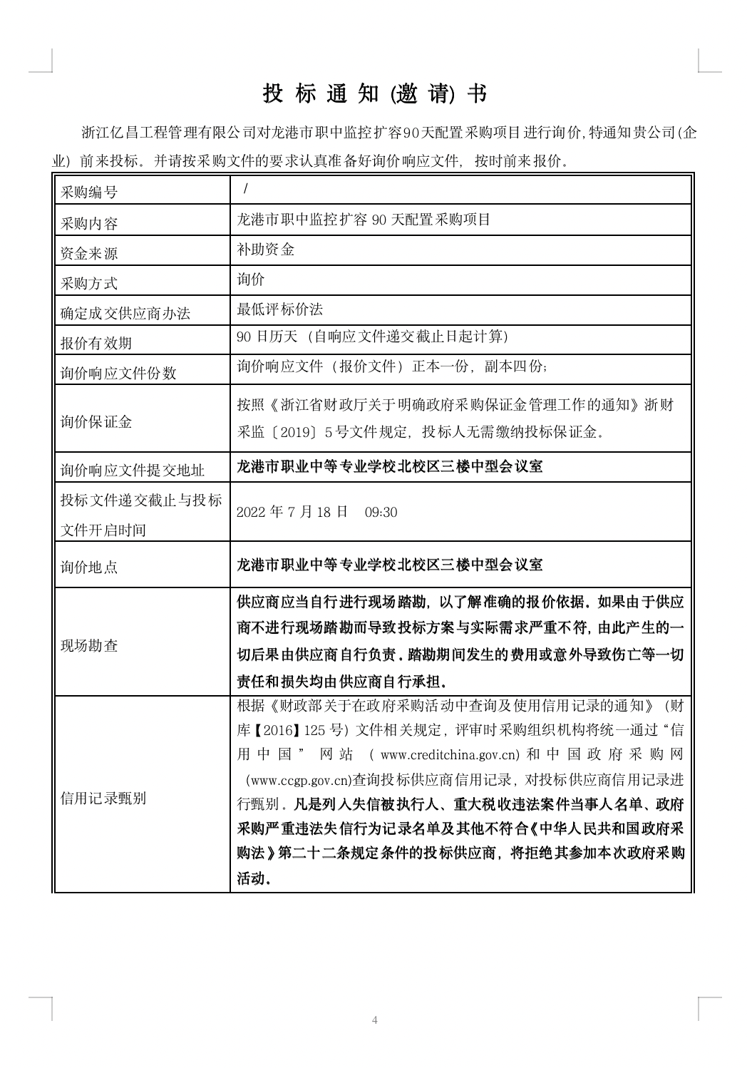
龙港市职业中专监控扩容90天配置采购项目采购公告
风采展示
龙港市职业中专监控扩容90天配置采购项目采购公告
来源:
|
作者:
佚名
|
发布时间:
1356天前
|
4403
次浏览
|
🔊
点击朗读正文
❚❚
▶
|
分享到:
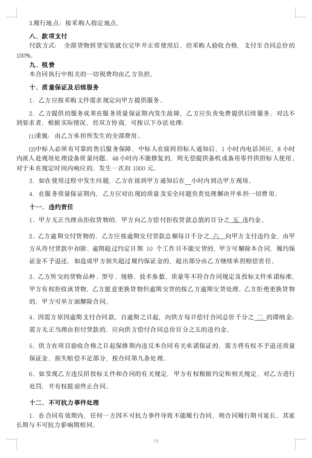
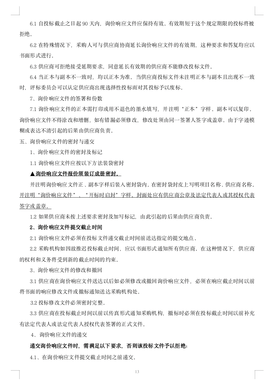
根据《中华人民共和国政府采购法》等有关规定,经政府采购管理部门批准,浙江亿昌工程管理有限公司受龙港市职业中等专业学校委托,就龙港市职中监控扩容90天配置采购项目进行询价,欢迎国内合格的供应商前来报价。
附件:
https://pro4ac3e6-pic13.websiteonline.cn/upload/uwc3.doc
上一篇:
龙港市职业中专监控扩......
下一篇:
心之所向,未来可期 ......
教师风采
校园风采
学生风采
6